yl23455永利集团院务会会议纪要
时间:2015年9月11日
地点:90711
主题:院务会务虚会
参加人:杜力、杨祖彬、刘洋、王立存、马斌、夏洪均、王旭东、张书彬、邱全奎、刘静、
李玲、邢月军
缺席人:李平(带生产实习)、杜彦斌(带生产实习)、廖西平
记 录:刘玺
主要内容:
一、重新确定院务会会议制度
1、院务会实行议题制,每周四将议题以电子文档的形式交到杜力院长或者刘静老师处。
2、从本学期开始,每周星期五上午八点半准时在学院会议室召开院务会,不再发飞信通知大家,有特殊情况再另行通知。
3、院务会内容由大家汇报各自工作进展和讨论议题内容两部分组成。
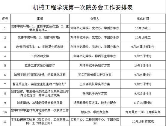
二、确定学院院务会第一次工作安排表



yl23455永利集团
2015.09.11
|
发布时间:2015年09月14日 09:02 |
浏览量: